Customers Integrator
The Customers Integrator is a solution designed to simplify uploading Customer master data into Oracle Fusion Customers Data Management.
It leverages the supported Oracle ERP Cloud REST and SOAP Web Services, available from Oracle version 23C onwards. These web services are inbound web services that allow both the creation and update of customer data in Oracle Fusion Customers Data Management.
Ensure you are familiar with the More4apps Finance Module prerequisites before attempting to use this Integrator.
While the Integrator offers a wide range of fields in each section, for optimal performance, we recommend creating tailored worksheet layouts for specific processes. |
The following sections and functionality are available in the Customers Integrator:
Section Name |
Create New Records |
Update Existing Records |
Parties |
Yes |
Yes |
Accounts |
Yes |
Yes |
Account Profiles |
Yes |
Yes [1] |
Account Contacts |
Yes |
Yes |
Account Contact Responsibilities |
Yes |
Yes |
Account Contact Points - Emails, Phones, IMs, Websites |
Yes |
Yes |
Addresses/Sites |
Yes |
Yes |
Site Purposes |
Yes |
Yes |
Site Purpose Reference Accounts |
Yes |
No |
Site Profiles |
Yes |
Yes [1] |
Site Contacts |
Yes |
Yes |
Site Contact Responsibilities |
Yes |
Yes |
Site Contact Points - Emails, Phones, IMs, Websites |
Yes |
Yes |
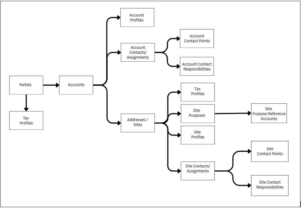
The diagram below shows the relationship between the different sections in the Customers Integrator:

Sheet Structure Examples
Like all other More4apps EBS Wizards and Fusion Integrators, the worksheet sections are related to each other in a hierarchical manner. The following table demonstrates the sections’ relationships.
Section |
Parent Section |
Relationship |
Parties |
Each row in the Parties section is a separate Party record |
|
Accounts |
Parties |
Many to One |
Account Contacts/Assignments |
Accounts |
Many to One |
Account Contact Points |
Account Contacts/Assignments |
Many to One |
Account Contact Responsibilities |
Account Contacts/Assignments |
Many to One |
Account Profiles |
Accounts |
One to One |
Addresses/Sites |
Accounts |
Many to One |
Site Purposes |
Addresses/Sites |
Many to One |
Site Purpose Reference Accounts |
Site Purposes |
Many to One |
Site Contacts/Assignments |
Addresses/Sites |
Many to One |
Site Contact Points |
Site Contacts/Assignments |
Many to One |
Site Contact Responsibilities |
Site Contacts/Assignments |
Many to One |
Site Profiles |
Addresses/Sites |
One to One |
The scenario below illustrates the hierarchical layout. The example shows one Party record, two Customer Accounts and associated Account and Site information. Note the ‘Create’ action in each section.
